2026-03-02
Constraining the mass of the M31 ionized baryon Halo using CHIME/FRB Catalog 2
Fast Radio Burst, ISM
把 FRB 当作穿过星系晕的“电离气体探针”,用 CHIME/FRB Catalog 2 里 171 条穿过 M31 晕区的视线,和 684 条对照视线比较色散量 DM,来估计仙女座 CGM 的电离气体柱密度。
结果显示,M31 很可能把相当一部分宇宙学预期的重子预算藏在弥散、热的、已电离的 CGM 里。
2026-03-03
FRB scattering statistics through the CGM are sensitive to morphology and intermittency
Fast Radio Burst, ISM
提出一个可观测量TDF,用一组穿过同一个前景晕的FRB散射时间尺度分布来刻画小尺度CGM结构。TDF的形状对冷CGM云团的几何形态很敏感,比如球状、丝状、片状会给出显著不同的分布尾部与结构,从而可用大量视线统计去反推亚秒差距尺度的CGM形态与间歇性。

Fast Radio Bursts in the Era of the Vera C. Rubin Observatory’s Legacy Survey of Space and Time
Fast Radio Burst, Cosmology
评估LSST识别FRB宿主星系的能力。只用 Rubin 进行一次观测,也能识别出 ASKAP 探测到的 65% 的 FRB 宿主星系;而最终 10 年叠加的图像将识别出 MeerKAT 探测到的 81% 的 FRB 宿主星系。
Deep learning-based astronomical multimodal data fusion: A comprehensive review
Astronomy, Deep Learning, LLM, Review
梳理了天文领域用深度学习做多模态数据融合的动机、数据形态、方法路线与应用场景。

2026-03-04
A signal dedispersion algorithm for imaging-based transient searches
Astronomy, Dispersion Measure, Transient, Method
STRIDE从高时间分辨率和频率分辨率的干涉图像中生成逐像素去色散时间序列。

Evidence for a Delayed UV Counterpart to X-ray Quasi-periodic Eruptions in Ansky
High Energy, QPO, Observation
报告了 Ansky 这个 QPE 源中,首个与 X-ray 准周期爆发相耦合、可重复出现的 UV 对应体。

2026-03-05
Long-term activity cycles in planetary M stars observed with SOPHIE
Stellar, Period
使用 13 年左右的 SOPHIE 高分辨率光谱,同时跟踪 Hα 指标和 Mount Wilson S-index,再结合 TESS 光变数据做短期活动分析。结果显示,GJ 617A 存在约 4.8 年的长期活动周期,GJ 411 也有几年量级的长期变化,但这些周期都和已报道行星周期对不上,因此更像恒星磁活动信号,不像伪造出来的行星探测结果。
2026-03-06
AstroInspect: a web-based system to organize, assess, and visually inspect astronomical objects
Astronomy, Software
AstroInspect允许用户上传天体目录,然后按天球坐标自动拉取图像(包括SDSS、Legacy Surveys、S-PLUS 等巡天)、光谱和测光信息,把原本分散在多个平台的数据放到一个统一界面里。

2026-03-09
Fast Radio Burst, Instrument
LIMBO是UCBerkeley的一个4.3m天线,在1475MHz中心的250MHz带宽上搜索FRB,探测阈值是43Jyms。在2023年5-8月对SGR1935进行了833小时的观测,探测到12个事件,估计事件率是
。 
SwinYNet: A Transformer-based Multi-Task Model for Accurate and Efficient FRB Search
Fast Radio Burst, Software, Search
SwinYNet使用transformer进行FRB搜索。
Pulsar, Search, Method
用riptide的FFA搜脉冲星。
Gravitational Wave, Machine Learning
用UMAP在Gravitational-Wave Transient Catalog (GWTC)上使用,将 BBH 群体划分为四个清晰分离的亚群,划分依据主要是其主质量和次质量成分,以及一个异常事件GW190521-030229。

2026-03-10
Different polarized components of the quasar 3C 286 revealed by FAST
Radio, Stellar, Observation
FAST在2019到2023年对3C 286的观测,发现 Stokes I 和 U 的闪烁几乎同步,Stokes Q 的变化更随机,并且相对 I 存在约 2.8 秒时延。基于这些差异,他们推断 3C 286 的不同偏振辐射来自不同区域,主要对应核心与西南喷流,同时还估计出太阳风速度约 637 km/s。

Fast Radio Burst, Theory
用一维超新星遗迹 HD+NEI 模拟,研究年轻磁星周围 SNR 对 FRB DM和RM的贡献。冲击区对 DM 的贡献通常很小,主导 DM 演化的是未受冲击的抛射物,但冲击区仍可能产生很大的 RM。
Fast Radio Burst, Statistics, PRS
发现 FRB 20190520B 与 FRB 20240114A 的 PRS 流量密度,和同时期的 burst-energy proxy 在周到月尺度上存在正相关。

Discovery of a 36-minute long-period transient ASKAP J142431.2-612611
LPT, Observation
ASKAP探测到长周期暂现源ASKAP J142431.2-612611,周期36分钟,在8天内探测到辐射,后来消失。没有光学和红外对映体。100%偏振,偏振演化沿庞加莱球上的大圆轨迹变化。

Double White Dwarf Mergers as Progenitors of Long-Period Transients
LPT, Theory, White Dwarf
部分长周期暂现源可能来自双白矮星并合后的高速自转强磁白矮星。针对 GLEAM-X J1627−5235 建模,认为其性质可以由质量约 1.3 个太阳质量、半径约 2500 km、磁场约 10^9 G 的碳氧白矮星解释,并给出约 572 Myr 的转动年龄。
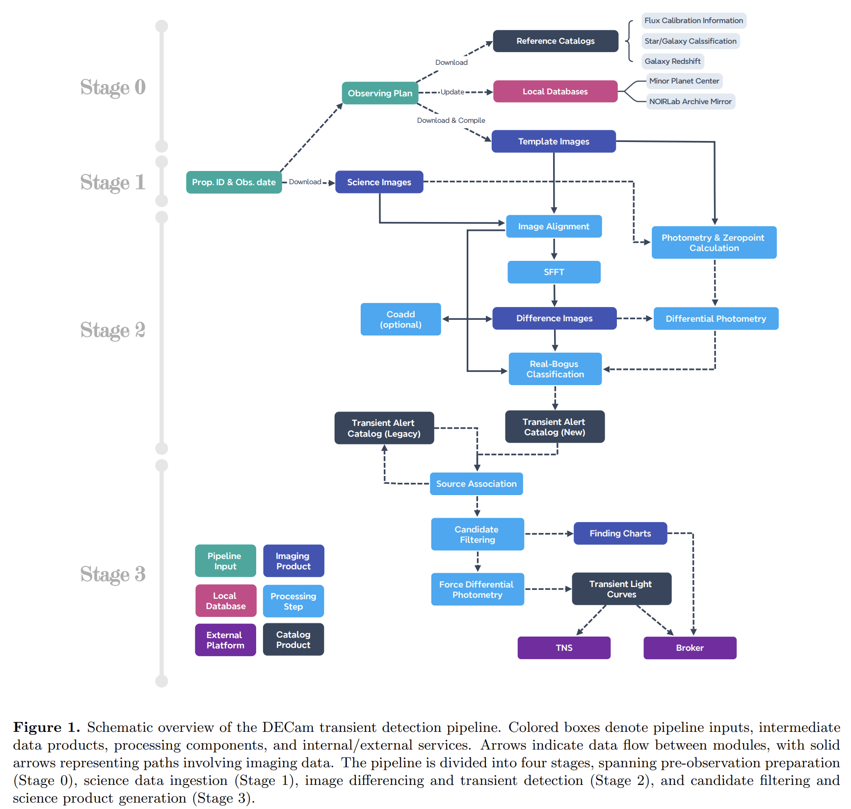
A GPU-Accelerated Transient Detection Pipeline for DECam Time-Domain Surveys
Transient, Method, Optical
应用在DECam上的GPU加速的瞬变源探测。以 GPU 版 SFFT 做图像差分,再接 CNN 的 real-bogus 分类,完备率超过 99%,同时可剔除约 96% 的减法伪迹,单次 DECam 曝光处理时间约 50 秒。

Stellar, Cluster, Deep Learning
用 PHANGS-HST 五波段图像训练 CNN,证明模型可以直接从图像 cutout 中恢复星团年龄。发现年龄信息并不只来自星团本身的颜色和中心亮度,周围环境结构也包含可测的年龄线索,尤其在最年轻和最老的星团中更明显。

2026-03-11
Correcting Ionospheric Faraday Rotation for the VLA and MeerKAT
Radio, Polarimetry, Calibration
用月球偏振观测来检验VLA和MeerKAT的电离层RM修正精度。论文比较了两类做法
- 一类是基于全球VTEC图和薄层电离层近似的传统方法。会系统性高估IFRM,在VLA上通常偏高约0.5到1.1 rad/m²,在MeerKAT上也有约0.3 rad/m²量级的系统偏差
- 另一类是用附近GNSS台站原始数据做局域建模的ALBUS。可以把精度做到约0.1 rad/m²
Supernova scores for active anomaly detection
Supernova, Anomaly Detection, Time Domain
给主动异常检测加一个“超新星分数”SN-score,用监督分类器去引导PineForest在海量时域数据里更快找到超新星样目标。作者用ZTF Bright Transient Survey里已确认的超新星训练二分类器,在ZTF DR23上得到约0.98的ROC-AUC,然后把这个SN-score作为额外特征接入主动异常检测。这样做能明显加快发现SN-like候选体,同时还保留对其他异常源的发现能力。实际应用里,他们在ZTF DR23里找到了7个此前未报告的超新星候选、1个AGN候选、1个异常银河系变星,还识别出两个宿主星系中的多次超新星事件。
2026-03-12
Pulsar, Globular Cluster, Search Method
提出一个脉冲星候选体交叉匹配算法,把同一天区多次观测中的候选体按自转周期和DM做聚类筛选。用这个方法在FAST的球状星团数据里发现了新毫秒脉冲星M12B,它的自转周期约2.76 ms,DM约42.70 pc/cc,处在约0.53天的双星轨道中。
Mass measurements of the double neutron star system PSR J0641+0448
Pulsar, Neutron Star, Timing
报告FAST GPPS巡天发现的双中子星系统PSR J0641+0448,并通过高精度定时测量它的质量。这个脉冲星自转周期约25.7 ms,处在3.73天、偏心率0.145的轨道中。结果支持双中子星系统里“第二颗中子星质量与轨道偏心率相关”的图景。

Searching for Magnetic White Dwarfs in LAMOST DR10
White Dwarf, Magnetic Field, Spectroscopy
在LAMOST DR10里系统搜索磁白矮星。把LAMOST光谱和Gaia EDR3白矮星候选体、以及已有SDSS磁白矮星目录做交叉匹配,再用Balmer线和He线的Zeeman splitting来识别磁场并估计磁场强度。最终在LAMOST DR10里识别出63个孤立磁白矮星,其中32个是新发现,测得的表面磁场从几个MG一直到几十MG。

Extended Radio Galaxies in EMU: A Comparative Look at Source-Finding Techniques
Radio Galaxy, Survey, Source Finding
比较EMU巡天里三种扩展射电源自动搜索方法的表现,包括DRAGNHunter、coarse-grained complexity和RG-CAT。作者把这三种方法应用到EMU的GAMA09区域,想看它们各自擅长找什么类型的扩展射电源。结果发现,三种方法合起来几乎能覆盖这个区域里的大多数扩展源,但彼此找到的样本重叠并不高,只有375个源被三种方法同时找到。

2026-03-13
Post-processing Probabilistic Forecasts of the Solar Wind by Data Mining Similar Scenarios
Solar, Space Weather, Forecast
给太阳风速预报加上概率分布和误差条。在ADAPT-WSA这类原本只给单值预报的模型外面,又套了一层基于“相似历史情形”的后处理。具体做法是把未来几天的模型预报,加上最近12小时的观测和预报,拼成一个“情景向量”,再去历史数据库里找最相似的样本,用这些邻居拟合偏斜正态分布,得到带不确定性的预报。

50-250 MHz Pulsar Census with an SKA-Low prototype station: Spectra and Polarization
Pulsar, Low Frequency, Polarization
用SKA-Low原型台站EDA2做了一次南天低频脉冲星普查,频率覆盖50到250 MHz。观测了240个目标,探测到120颗脉冲星,其中23颗是首次在150 MHz以下被探测到,5颗首次在100 MHz以下被探测到。论文给出了这些脉冲星在五个子频段上的平均脉冲轮廓和流量,还改进了110颗脉冲星的DM测量,典型修正量约0.1 pc/cc,并在40颗脉冲星上测到显著法拉第旋转。光谱方面,他们发现幂律谱的平均谱指数约为
,还有52颗脉冲星在低频出现turnover。 Constraints on Axion-Photon Mixing from Fast Radio Burst Dispersion Measures
Fast Radio Burst, Axion, Cosmology
假设FRB来自高磁场中子星,利用轴子光子混合会给色散量增加额外贡献这一点,去约束轴子质量和耦合常数。统计显著性没有超过2σ,所以更合适的理解是给出了保守约束,而不是发现了轴子光子混合信号。
2026-03-16
Fast Radio Burst, Gravitational Lensing, Theory
把中子星磁层内自引力透镜模型拿去和FAST重复暴源、以及CHIME总体样本做比较。发现FRB 20121102A的双峰能量分布可以用两个热点来解释,要求自转轴、视线和热点位置都非常对齐,夹角大致在2°以内;FRB 20201124A和FRB 20220912A也支持类似几何。文中还指出,自转轴进动可以解释FRB 20121102A能量分布的长期演化和一段时间的消失,而把模型推广到随机取向的宇宙学总体后,也能较好复现CHIME样本的距离分布和流量分布。

The influence of plasma lensing magnification to the luminosity function of fast radio bursts
Fast Radio Burst, Plasma Lensing, Theory
研究等离子体透镜会怎样扭曲FRB的光度函数。作者在多透镜平面上放置高斯气体团块,测试不同电子密度分布和两种本征光度函数模型。结果表明,等离子体透镜一方面会把一部分源压到探测阈值以下,比例大约在1%到15%之间;另一方面又会把少数事件放大到异常明亮的高光度端,因此会给FRB总体统计带来系统偏差。论文还指出,这种效应和自由电子密度功率谱有关,但宿主星系或银河系内的散射会削弱这种透镜效应。
2026-03-17
The extinction distances for over a thousand planetary nebulae with Gaia measurements
Planetary Nebula, Distance, Gaia
用 Gaia DR3 的恒星消光-距离关系来给行星状星云测距离,结合改进的 blue-edge 方法和 extinction-jump 模型,构建了一个包含 1066 个 PN 的均一样本。
2026-03-18
Optimising the FRB Search Pipeline for the Northern Cross Radio Telescope
Fast Radio Burst, Pipeline, Radio Telescope
给 Northern Cross 的 FRB 搜索流水线做参数优化。作者往真实噪声 filterbank 数据里注入人工 FRB 脉冲,系统扫描 Heimdall 里的 DM tolerance、boxcar filter 宽度和 gulp size,比较不同配置下的检出精度和运行速度。结果表明,FRB 搜索里灵敏度和吞吐率之间有很明显的 trade-off,不能只盯着单个指标调参;他们找到了一个经验最优配置,既能较稳地恢复注入信号,又能在单块 GPU 上轻松满足实时处理需求。
Explainable machine learning workflows for radio astronomical data processing
Radio Astronomy, Machine Learning, Explainability
讨论怎么把“可解释机器学习”引进射电天文数据处理流程。作者把模糊推理和深度学习结合起来,用 Takagi-Sugeno-Kang fuzzy system 处理射电干涉测量里 direction-dependent calibration 的离群源选择问题,目标是在保持自动化效果的同时,让天文学家能看懂模型为什么这么选。模拟结果显示,这种带 fuzzy input layer 的模型,性能和纯数据驱动方法差不多,在高噪声下可能更稳;同时还能识别冗余输入、发现训练样本覆盖不足的情形,并判断哪些输入特征真正重要。
Metastable helium in the thermosphere
Atmosphere, SPHEREx, Helium
SPHEREx 在 commissioning 数据里看到的 1.083 um 亮发射线,其实是地球高层热层里的 He I 1.0833 um 三重线,来自亚稳态氦对太阳光子的共振散射。
2026-03-19
A Mass Transferring Brown Dwarf Binary on a 57 Minute Orbit
Brown Dwarf, Binary, Accretion
发现一个正在稳定传质的褐矮星双星系统 ZTF J1239+8347,轨道周期只有 57.41 分钟。作者用 ZTF 的高振幅短周期光变先把它捞出来,再结合 Gaia 视差和光学/近红外光谱,推断吸积热点温度约 8904 K,吸积星大气温度约 1500 K。这个系统看起来是 direct-impact accretor,更像极短周期双白矮星里的直接撞击吸积,而不是普通CV。

Fast Radio Burst, Persistent Radio Source, Environment
研究重复FRB对应的持续射电源(PRS)光度和爆发RM之间关系里的弥散,想用弥散成都来约束FRB周围星云的演化。从五个已确认的 FRB-PRS 系统出发,建立
的标度关系,并用残差统计约束组合演化指数 。这个结果不太支持 Sedov-Taylor 阶段的 SNR、SNR/ISM 自由膨胀阶段的反向激波、以及由衰减脉冲星风驱动的老 PWN;反而更接近年轻、快速膨胀的星云,比如自由膨胀阶段的前向激波或近似恒定风驱动的年轻 PWN。 
2026-03-20
Discovery of Bimodal Drift Rate Structure in FRB 20240114A: Evidence for Dual Emission Regions
Fast Radio Burst, Statistics, Machine Learning
对 FAST 观测到的重复暴 FRB 20240114A 的 233 个 upward-drifting burst cluster 做无监督聚类,用 UMAP + HDBSCAN 在 8 维特征空间里找子类。

识别出一个由 45 个 burst cluster 组成的极端子样本 C1,它们的平均 drift rate 比其余 upward-drifting 事件高约 2.5 倍(245.6 vs 98.1 MHz/ms),同时峰值频率更低、持续时间更短。进一步用 GMM、Ashman’s D 和 gap analysis 检验后,发现这个 bimodality 在只保留单峰 U1 事件时仍然成立,因此不像是分类定义带来的假信号。
作者把它解释为磁层里可能存在两个空间分离的辐射区,分别产生不同 drift rate 的 upward-drifting bursts。
Setting SAIL: Leveraging Scientist-AI-Loops for Rigorous Visualization Tools
Astronomy, LLM, Visualization
提出一个 Scientist-AI-Loop(SAIL)工作流,核心想法是把科学逻辑和代码实现拆开:研究者负责物理假设、边界条件和科学正确性,LLM 负责快速写交互式前端和可视化代码。

这种人机回路能把原本要花很久的交互工具开发压缩到几天内,同时尽量避免“代码能跑但科学上不对”的问题。文章用两个浏览器端案例来演示这个流程,一个是引力透镜可视化工具,另一个是大尺度结构形成 sandbox。
Galaxy, Spectroscopy, Deep Learning
用深度学习做星系光谱的 super-resolution,把低分辨率 JWST/NIRSpec prism 光谱增强到接近中分辨率 grating 光谱的效果。训练集来自 JADES 的 1187 组配对观测,覆盖 1–5 μm;模型分三步,先做初步超分,再估红移,最后用 physics-informed 的残差模块去恢复发射线形状和连续谱细节。
测试结果表明,模型能把 [O II]、Hβ、[O III]、Hα 等关键诊断线的信噪比明显提高,还能把 prism 里本来混在一起的 [O III] 双线和 Hβ 分开。

A systematic search for physical associations between fast radio bursts and astrophysical transients
Fast Radio Burst, Transient, Bayesian Inference
系统搜索 FRB 和其他高能暂现源之间的物理关联,样本包括 3765 个 FRB(第二版 CHIME/FRB catalog 加上 124 个有红移的精确定位 FRB)。
建立了一个 3D Bayesian 框架,同时考虑角距离、定位误差和红移约束,来计算 FRB-AT 候选对的关联概率。交叉匹配后找到了 14 对 FRB-光学暂现源候选和 15 对 FRB-GRB 候选;其中之前就有人提过的 FRB 20180916B 和 AT 2020hur 关联概率达到 0.9998,而另一个常被讨论的 FRB 20190309A 和短暴 GRB 060502B 只有 0.83,不够显著。
总体结论是:除了已知那一例,没有新的统计显著 FRB-AT 关联被找到;小角距离本身不够,真正关键的是高精度定位。
2026-03-23
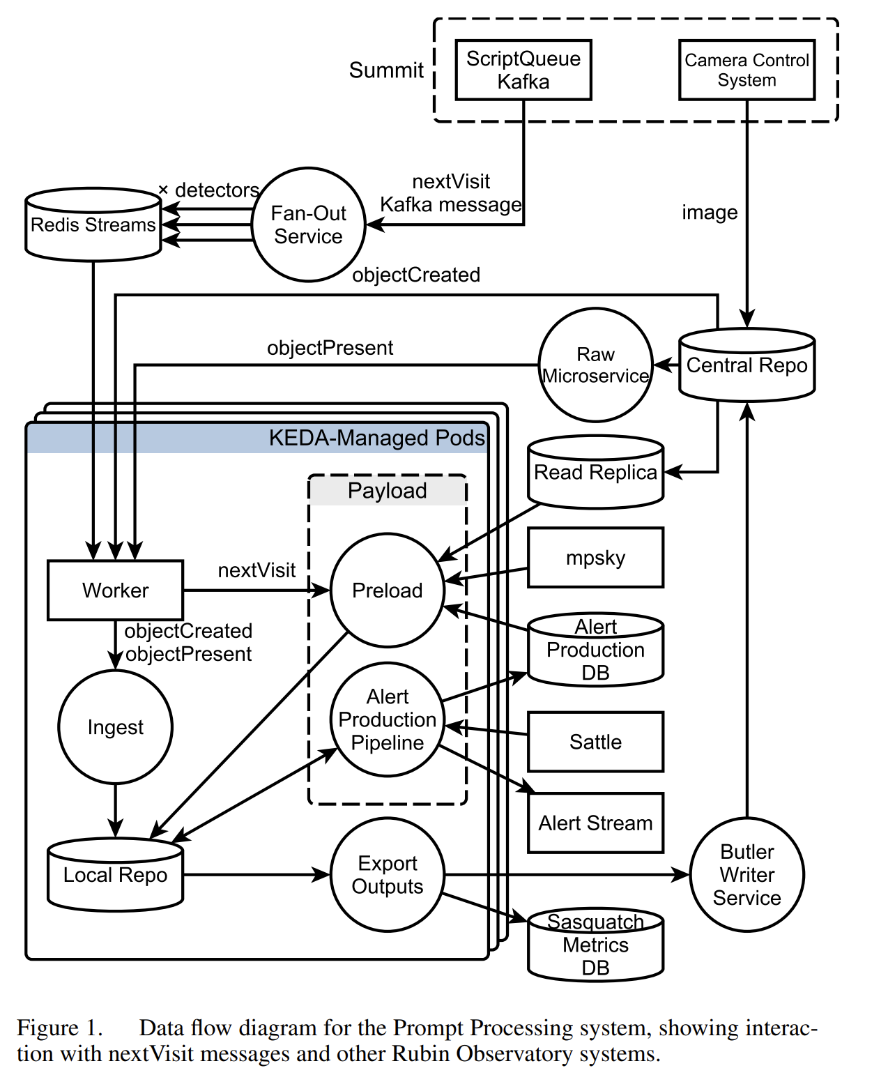
The Vera C. Rubin Observatory Prompt Processing System
Rubin, Pipeline, Transient
介绍 Rubin 天文台的实时 Prompt Processing 系统,目标是在每晚约 10 TB 原始图像上做低延迟处理,在快门关闭后 60–120 秒内产出瞬变告警。系统采用按 visit-detector 拆分任务的 Kubernetes/KEDA 架构,支持最高约 1700 个 pod 并行处理;在 commissioning 中,团队已经向 broker 连续发送过每晚约 400 万条告警,验证了整体吞吐能力,不过共享数据库和中心仓库仍然是延迟与可靠性的主要瓶颈。

SpecZoo: An AI-Powered Platform for Spectral Analysis and Visualization in Science and Education
Spectroscopy, AI, Platform
构建了一个面向天文光谱分析的 AI 平台SpecZoo,把交互式可视化、自动分类、物理参数估计、红移测量、异常识别、光谱标注和多模态数据整合放到一个网页系统里。平台已经直接服务于国家天文科学数据中心里的 LAMOST、SDSS、DESI 等项目;方法上集成了 MSPC-Net、SLAM 等模型,既能做自动预分类,也支持人工复核和模板比对。
2026-03-24
Rubin, Supernova, Image Subtraction
DETECT用于处理Rubin中目标嵌在明亮近邻星系里、普通图像相减容易出假信号的问题。在宿主星系相似位置做注源、图像相减和强制测光,给出这个位置真正的探测效率和上限。作者先在 Rubin DP0 模拟数据上验证,再在 DP1 的 15 个目标上测试,结果表明它能更稳地识别 pre-SN variability,同时给出更可靠的 upper limit;假阳性主要出现在 SNR 5–10,SNR 大于 10 时基本没有假阳性。
Magnetic white dwarfs from DESI
White Dwarf, Magnetic Field, Spectroscopy
在 DESI 的白矮星光谱样本里系统搜索磁白矮星,发现了 137 颗新的 MWD。后续分析和大气模型计算表明,这些 MWD 的磁场强度范围约为 1 至近 500 MG。

FAST Polarization Catalog of FRB 20240114A
Fast Radio Burst, Polarization, Catalog
FAST 在 2024-01-28 到 2025-05-30 期间探测到 FRB20240114A 的 17,356 个爆发,选出其中 6,131 个高信噪比 burst,测了到达时刻、DM、宽度、带宽、RM、线偏振和圆偏振比例、以及本征偏振角。结果发现 RM 先稳定、后在约 200 天内线性下降约 200 rad m-2,形成双峰分布,而 DM 基本稳定。
Transient narrowband radio bursts from 1E 1547.0-5408
Magnetar, Radio Burst, FRB
在磁星 1E 1547.0−5408 的 2009 年爆发后一个月,用 Parkes 望远镜看到了 84 个窄带射电脉冲。这些 burst 大多在毫秒时间尺度上不分辨,且只出现在 2009-02-23 到 25 日短暂出现的一个脉冲轮廓分量里;这个阶段还伴随着视线方向磁场几何的剧烈变化,以及一个新出现的硬 X 射线脉冲成分。论文据此认为,这些窄带 burst 很可能来自闭合磁力线上的 pair cascade,并把它看成重复暴 FRB 机制的低能版本,进一步加强了FRB 来自年轻高磁场中子星的联系。

Solar Radio Burst in the metric to kilometric range
Solar, Radio Burst, Review
这是一篇面向 SKA 时代的太阳射电暴综述。文章回顾了从米波到千米波段的太阳射电暴现象学,包括它们和耀斑、CME、粒子加速、日冕磁场与等离子体过程之间的关系;同时总结了现有地基和空间观测的能力与限制。重点在于说明:SKA 未来凭借更高的灵敏度、时间/频率/空间分辨率、动态范围和宽带偏振成像能力,可以更细致地研究射电暴细结构、冲击波、粒子传播、日冕磁场和空间天气相关过程。
2026-03-25
Detailed Analysis of the NGC 2168 Cluster, Leveraging Gaia DR3
Open Cluster, Gaia, Dynamics
用 Gaia DR3 和 2MASS 重新分析 M35(NGC 2168)的成员、结构和动力学性质。作者先做成员筛选,得到约 1397 个高可信成员,再用等时线拟合得到年龄约
Myr、距离约 pc、金属丰度约 。径向密度分布可以用 King 模型描述,但同时还看到一个比较松散的延展 halo;星团形状还呈现出近乎垂直于银道面的拉长,作者把它解释成盘穿越导致的垂直潮汐加热或 disk shocking 的迹象。整体上,这篇就是用 Gaia DR3 把 M35 的成员、尺度、质量分布和轨道性质都重新厘清了一遍。 Probing the Bias of Large-Scale Structure with Unlocalized Fast Radio Bursts
Fast Radio Burst, Cosmology, Large-Scale Structure
研究没有精确定位的 FRB,能不能也拿来做大尺度结构示踪。作者搭了一个从头到尾的统计框架:用 Landy-Szalay 两点相关函数、带定位误差的前向模型、以及 lognormal mock 生成协方差,来反推未定位 FRB 样本的线性 bias。
Fast Radio Burst, PRS, Theory
假设活跃重复暴 FRB 来自“磁星 + 大质量恒星”双星系统,去统一解释它们的PRS和多波段对应体。作者认为,亮度在
的亮 PRS 可以由年轻磁星风星云产生,源年龄只需要几十年,长期射电流量变化则可以由磁星内部磁场衰减解释;而比较暗的 PRS,尤其像 FRB 20201124A 这种,则可以用双星风碰撞形成的 bow shock 辐射来解释。
2026-03-26
Solar, Solar Wind, Radio Occultation
用航天器射电信号的多普勒谱展宽,同时反演近太阳日冕里的太阳风速度和电子密度,并把这个方法推广成对通信频段近似无关的统一公式。假设电子密度涨落满足 Kolmogorov 湍流谱,用印度火星探测器 MOM 的 S 波段数据和日本 Akatsuki 的 X 波段数据做验证:在 5-8
量到约 100-150 km/s 的太阳风,在更靠近日冕洞区域能到约 400 km/s,同时得到随半径变化一致的电子密度分布。 Investigating the radio emission in the Perseus cluster with LOFAR sub-80 MHz LBA
Cluster, Radio Halo, LOFAR
用 LOFAR LBA 的 30.0-57.7 MHz 低频观测研究英仙座星系团的弥散射电辐射,既看到了中心 mini-halo,也看到了包裹它的 giant radio halo。

Galaxy, Machine Learning, SMBH
用机器学习把活动星系和恒星形成星系分开,并顺手估计超大质量黑洞质量。作者基于 SDSS 的 Galaxy Zoo 1 样本,选了红移、恒星速度弥散、恒星质量、颜色和光度等特征,用 BPT 图给出的标签训练分类器;结果是 SVC 和 Random Forest 表现最好,分类准确率都在约 93% 左右。
2026-03-27
Galaxy, SED, Photo-z
用 probabilistic autoencoder(PAE)+ normalizing flow,对 SPHEREx 的 102 波段 mock spectrophotometry 做星系 SED 重建和光度红移估计。核心思路是把传统 template fitting 的离散模板,换成一个连续的、可做 Bayesian 推断的 SED latent manifold。实验里,PAE 在 source recovery、3σ outlier fraction 和 posterior calibration 上整体优于 template fitting。

Fast Radio Burst, Neutrino, Multi-messenger
用第二版 CHIME/FRB catalog 和 IceCube 的 ICECAT1 高能中微子 alert-track catalog 做时空交叉匹配,系统搜索 FRB 的中微子对应体。结果没有找到统计显著关联。
Implementation of a Near-Realtime Recording and Reporting System of Solar Radio Bursts
Solar, Radio Burst, Deep Learning
搭了一个太阳射电暴的近实时记录和上报系统,部署在 Owens Valley Radio Observatory 的 Long Wavelength Array 上。系统直接从 realtime buffer 裁剪数据,实时生成 dynamic spectrum,再喂给基于 YOLO 的深度学习模块去识别 III 型射电暴;训练数据不是纯手工标注,而是用 physics-based 模型合成出来的 type III / IIIb burst。最终这套系统可以在 burst 出现后约 10 秒内自动上报;模型训练时 precision、recall 和 mAP 都收敛到 0.9 以上,在 5000 张合成测试图上,type III 和 type IIIb 的识别正确率分别约 95% 和 94%。

2026-03-30
The YREC Stellar Evolution Code: Public Data Release
Stellar Evolution, Code, Open Source
公开发布 Yale Rotating Evolution Code(YREC),把这套老牌恒星演化程序的输入物理、数值实现、测试套件、示例脚本和文档系统整理出来。YREC覆盖从较热棕矮星到恒星、从 pre-MS 到氦燃烧阶段,还支持旋转、角动量演化、旋转诱导混合、引力沉降和星斑等物理。作者还给出和 MIST、PARSEC 的对比,并提供了可用于教学的网页版 yreclab。
Can LLMs Produce Original Astronomy Research in a Semester? A Graduate Class Experiment
Astronomy, LLM, Education
让一门研究生星系课程里的学生在一个学期内用 LLM 做原创研究,直接测试 LLM 到底能不能真正帮科研提速。结果是所有学生都写出了针对未解星系问题的论文草稿,但只有大约一半觉得确实省了时间;LLM 在文献梳理、选题收敛和简单代码上有帮助,但大约 20% 的时候会给出假的引用、链接或论文总结,而且不擅长复杂可运行代码、调用 API 和自动抓取天文数据库。
New star clusters discovered towards the Galactic anticentre direction using Gaia DR3 data
Open Cluster, Gaia, Milky Way Structure
基于 Gaia DR3,在银心反方向、英仙臂缺口附近的 220 个 1平方度天区里系统搜索新疏散星团,发现了 31 个新星团,其中 8 个可能已经在向疏散星团残骸演化。它们大多位于 3–5 kpc、年龄约 20 Myr 到 1 Gyr。这批新样本把该方向 3–4 kpc 的星团普查数提高了 31%,4 kpc 之外提高了 12%,并暗示这些目标更可能在 Outer Norma 臂上,而不是 Perseus 臂上。
e-CALLISTO FITS Analyzer: A Software Framework for CALLISTO Solar Radio Data
Solar, Radio Burst, Software
做了一个跨平台的 e-CALLISTO 动态谱分析工具,专门解决太阳射电暴数据里 15 分钟切帧、台站频率设置不统一、RFI 和背景噪声太强的问题。这个软件支持时间/频率拼接、均值背景扣除、交互式多边形选区提 burst、提取最大强度 backbone,再做幂律拟合来估计 drift rate,并用 Newkirk 模型反演激波高度和速度。

2026-03-31
Radio Survey, Photo-z, HI Absorption
给 ASKAP-FLASH 巡天里超过 4.5 万个亮致密射电源做光学对应体和光度红移分析。这批源是专门为 HI 21 cm 吸收统计挑出来的背景连续源,作者把它们和 DESI Legacy Imaging Surveys DR10 交叉匹配,再用 PICZL 做 photo-z,最后估计出整体红移分布:约 13% 在 (z<0.42),约 35% 落在 FLASH 的可探测红移范围
,约 52% 在 (z>1)。 ASTER -- Agentic Science Toolkit for Exoplanet Research
Exoplanet, LLM, Agent
做了一个面向系外行星大气研究的 agent 框架 ASTER,把 LLM 和领域工具接起来,自动串联数据库查询、观测数据获取、TauREx 正演光谱生成和 Bayesian retrieval。论文用 WASP-39b 做完整案例,展示它如何在不同档案数据之间切换、自动生成合适的 forward model,并恢复出和文献一致的大气参数。

A MeerKAT view of the Neutral Atomic Gas in Stephan’s Quintet
Galaxy Group, HI, MeerKAT
用 MeerKAT 的 21 cm 线观测重新看 Stephan’s Quintet 里的中性氢分布和速度结构,补上了很多 VLA 时代没看清的细节。论文首次探测到 NGC 7319 和 NGC 7320C 的 HI,还在 SQ-A 一带确认了额外的高速度分量,并发现了连接 NGC 7319 和 NGC 7318B 的气体桥、以及另一条从 NGC 7319 连到 SQ-A 的北侧桥。总 HI 质量约为
,高于旧的 VLA 估计,和 FAST 的结果接近。 
Strong Lensing, Euclid, Survey
在 Euclid Q1 的 63.1 平方度数据里,补找到了 72 个新的星系-星系强透镜候选体,专门针对之前搜索里容易漏掉的“亮而低红移”系统。原因是早先的预筛选把 Gaia 目录中的对象排掉了,因此漏掉了一批近邻亮透镜;这次补搜后新增样本相当于把此前结果又增加了 10% 以上。72 个候选里有 38 个 grade A、34 个 grade B,半自动 lens modeling 至少确认了其中 41 个系统;作者据此把 Euclid 宽天区未来高可信强透镜的预期总数提高到约 12 万个。
